







高速光耦概述
群芯微的高速光耦是一種非線性光耦,其電流傳輸特性曲線是非線性的,此類光耦適合于各類高速通訊協議傳輸場景,可實現1~50MHz信號的無損傳輸,常應用于汽車電控、儀器儀表和智能家居等產品。群芯微的系列高速光耦產品,有SOP-5、SOP6-P、SOP6-W、DIP-6、SMD-6、DIP-8、SMD-8、WDIP-8、WSMD-8、SOP-8、WSOP-8、WDIP-10、WSMD-10、WSOP16和LSOP-8等多種封裝,傳輸速率有1Mbps高速光耦,10Mbps高速光耦,15Mbps高速光耦,25Mbps高速光耦和50Mbps高速光耦,可滿足客戶對不同產品結構的設計要求。 QX7723/QX0723/QXM723/QXW723高速光耦發揮極速體驗,50Mbps高速傳輸,數據傳輸延遲低于20ns,小于2ns的脈寬失真,同時更具有10KV/us的共模干擾擬制 能力,保證端口數據及驅動信號快速穩定傳達到每一顆芯片上。
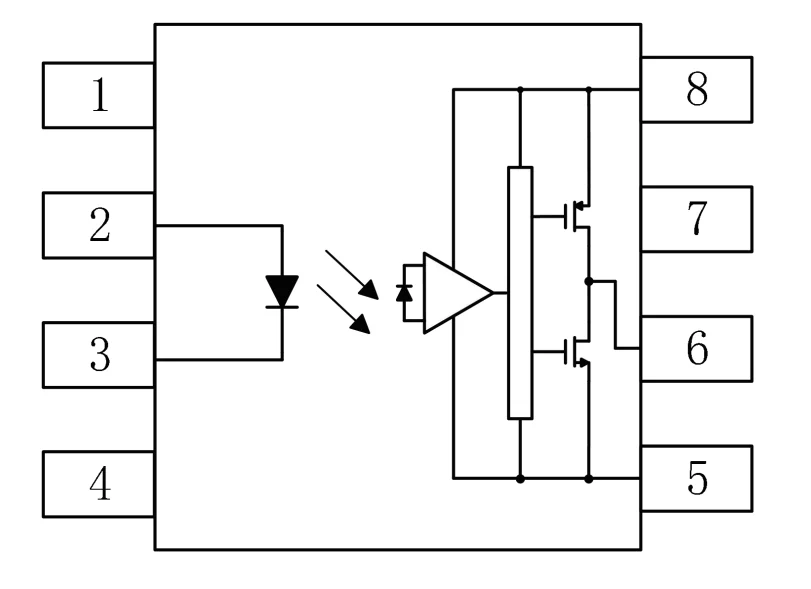
高速光耦內部框架

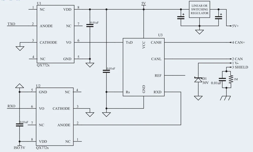
高速光耦應用電路

高速光耦相關產品參數列表
| Type | Data Rate (type) | Output Type | SOP-5 | SOP6-P SOP6-W | DIP-6 SMD-6 | DIP-8 SMD-8 | WDIP-8 WSMD-8 | SOP-8 1 CH | SOP-8 2 CH | WSOP-8 1 CH | WSOP-8 2 CH | WDIP-10 WSMD-10 | WSOP16 | LSOP-8 |
| 高速光耦 High-speed Optocouplers | 1Mbps | Schmitt Trigger | QXH11L1 QXH11L2 QXH11L3 | |||||||||||
| Open collector | QXM501 QXM511 | QXW501 QXW511 | QX6N135 QX6N136 | QXN135 QXN136 | QX0501 QX0511 | QX0530 QX0531 QX0534 | QXC501 QXC511 | |||||||
| 10Mbps | Open collector | QXM601 QXM611 | QXW601 QXW611 | QX6N137 | QXN137 | QX0601 QX0611 | QX0630 QX0631 | QXC601 QXC611 | QX2601 | QX6N437 | ||||
| Push-pull | QXN261L | QXC61L | QXC64L | |||||||||||
| 15Mbps | Push-pull | QXM720 | QXW720 | QX7720 | QXN7720 | QX0720 | QX074L QX075L | QXC7720 | QXC74L | QXH720 | ||||
| 25Mbps | Push-pull | QXM721 | QXW721 | QX7721 | QXN7721 | QX0721 | QXC7721 | |||||||
| 50Mbps | Push-pull | QXM723 | QXW723 | QX7723 | QXN7723 | QX0723 | QXC7723 |

高速光耦概述
群芯微的高速光耦是一種非線性光耦,其電流傳輸特性曲線是非線性的,此類光耦適合于各類高速通訊協議傳輸場景,可實現1~50MHz信號的無損傳輸,常應用于汽車電控、儀器儀表和智能家居等產品。群芯微的系列高速光耦產品,有SOP-5、SOP6-P、SOP6-W、DIP-6、SMD-6、DIP-8、SMD-8、WDIP-8、WSMD-8、SOP-8、WSOP-8、WDIP-10、WSMD-10、WSOP16和LSOP-8等多種封裝,傳輸速率有1Mbps高速光耦,10Mbps高速光耦,15Mbps高速光耦,25Mbps高速光耦和50Mbps高速光耦,可滿足客戶對不同產品結構的設計要求。 QX7723/QX0723/QXM723/QXW723高速光耦發揮極速體驗,50Mbps高速傳輸,數據傳輸延遲低于20ns,小于2ns的脈寬失真,同時更具有10KV/us的共模干擾擬制 能力,保證端口數據及驅動信號快速穩定傳達到每一顆芯片上。
高速光耦內部框架

高速光耦應用電路

高速光耦相關產品參數列表
| Type | Data Rate (type) | Output Type | SOP-5 | SOP6-P SOP6-W | DIP-6 SMD-6 | DIP-8 SMD-8 | WDIP-8 WSMD-8 | SOP-8 1 CH | SOP-8 2 CH | WSOP-8 1 CH | WSOP-8 2 CH | WDIP-10 WSMD-10 | WSOP16 | LSOP-8 |
| 高速光耦 High-speed Optocouplers | 1Mbps | Schmitt Trigger | QXH11L1 QXH11L2 QXH11L3 | |||||||||||
| Open collector | QXM501 QXM511 | QXW501 QXW511 | QX6N135 QX6N136 | QXN135 QXN136 | QX0501 QX0511 | QX0530 QX0531 QX0534 | QXC501 QXC511 | |||||||
| 10Mbps | Open collector | QXM601 QXM611 | QXW601 QXW611 | QX6N137 | QXN137 | QX0601 QX0611 | QX0630 QX0631 | QXC601 QXC611 | QX2601 | QX6N437 | ||||
| Push-pull | QXN261L | QXC61L | QXC64L | |||||||||||
| 15Mbps | Push-pull | QXM720 | QXW720 | QX7720 | QXN7720 | QX0720 | QX074L QX075L | QXC7720 | QXC74L | QXH720 | ||||
| 25Mbps | Push-pull | QXM721 | QXW721 | QX7721 | QXN7721 | QX0721 | QXC7721 | |||||||
| 50Mbps | Push-pull | QXM723 | QXW723 | QX7723 | QXN7723 | QX0723 | QXC7723 |
